Ciencia Nueva. Revista de Historia y Política | e-ISSN 2539 - 2662

Vol. 7 Núm. 2 | Julio - diciembre de 2023 - Pereira, Colombia





ESTUDIOS HISTÓRICOS

DOI: https://doi.org/10.22517/25392662.25268 - pp 1-28



El tranvía en el proceso de expansión urbana y modernización de Pereira: 1922-1953


The tramway in the process of urban expansion and modernization of Pereira: 1922-1953




Recibido: 31/12/2022

Aceptado: 07/10/2023

Publicado: 31/12/2023


Resumen


El artículo se aproxima a la realidad urbana de Pereira, Colombia, durante la génesis del tranvía. Narra y analiza el desarrollo de este sistema de transporte, sus efectos y las posibles implicaciones que habrían surgido al contar con un modelo urbanístico que definiera su rol en función de un ideal de ciudad. Esboza además una perspectiva en la que el tranvía aparece como el reflejo de una sociedad que buscaba poner su urbe al nivel de las grandes capitales colombianas, en un momento de pujanza sustentado por la caficultura, el comercio y en la industria manufacturera. Sin embargo, Pereira no llegó a tener el tamaño ni la población que le hubiera permitido ser sostenible financieramente.


Palabras clave: infraestructura, sistemas de transporte, expansión urbana, movilidad, tranvía.


Abstract


The article approaches the urban reality of Pereira, Colombia, during the genesis of the tramway. It narrates and analyzes the development of this transport system, its effects and the possible implications that would have arisen from having an urban planning model that defined its role in terms of a city ideal. It also outlines a perspective in which the tramway appears as the reflection of a society that sought to put its city at the level of the great Colombian capitals, in a moment of strength sustained by coffee growing, commerce and manufacturing industry. However, Pereira did not reach the size and population that would have allowed it to be financially sustainable.


Keywords: infrastructure, transportation systems, urban sprawl, mobility, tramway.


Introducción


La movilidad ha sido un factor fundamental dentro del desarrollo de las sociedades modernas. Desde la revolución industrial con la invención de la máquina de vapor y la llegada del ferrocarril, se vencieron las distancias que separaban las ciudades e incluso los países. Más adelante, la necesidad de conectar puntos distantes trasciende al interior de los centros urbanos por el fenómeno de expansión de sus estructuras físicas, como producto de la migración y de la aglomeración de actividades productivas que requerían de gran cantidad de mano de obra.

Entonces, surge el tranvía en el siglo XIX como una influencia directa del desarrollo de la industria ferroviaria, además como una respuesta frente a la necesidad de vincular las diferentes áreas que van conformando las ciudades. De igual manera, buscaba facilitar el desplazamiento entre las urbes, dentro de un proceso que en el siglo XX daría cuenta de la especialización de las ciudades al separar las áreas residenciales de las de trabajo, y de aquellas en dónde se daba el intercambio de bienes y servicios, al igual que del fenómeno de suburbanización1.

Se busca comprender el momento en que se origina el tranvía en la ciudad de Pereira durante la década de 1920 y su desarrollo en comparación con otras ciudades que experimentaron el auge de este sistema de transporte urbano, tanto en Colombia como en el mundo. El propósito es establecer las razones que causaron su desaparición a escasos 25 años de su implementación.

Para ello después de observar unos breves antecedentes, el artículo desarrolla seis componentes en los que se analizan el medio urbano y social en el que surgió dicho sistema de transporte, su planeamiento en relación con un modelo de ciudad, las disposiciones urbanas y las características de la obra, las tarifas y otros servicios prestados. Finalmente, se discute a cerca de los impactos del tranvía sobre la expansión urbana, sus aportes a la movilidad de la ciudad y su sostenibilidad dentro del proceso de municipalización; proceso que se inicia tras su venta por parte de los propietarios iniciales al municipio de Pereira, dos años después de fundado.

El artículo hace parte del proyecto de investigación denominado: «Historia urbana de Pereira: 1867-2000», cuyo objetivo general es:

Aportar una explicación al proceso de consolidación y expansión de la ciudad de Pereira, entendida como una relación dinámica entre los fenómenos socioeconómicos, políticos y culturales, expresados en la arquitectura y el urbanismo desde mediados del siglo XIX hasta fines del siglo XX.

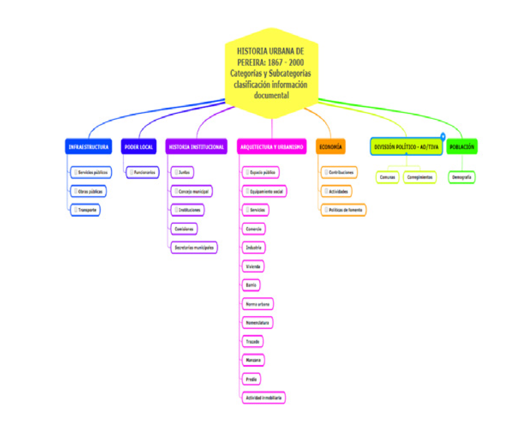
En el contexto de la investigación el artículo enfoca su análisis y reflexión bajo la mirada que ha permitido el encuentro con información desconocida tanto para los investigadores interesados en los temas de la historia urbana como para el público en general. La indagación documental fue efectuada en fuentes primarias, como las actas y acuerdos pertenecientes al Fondo del Concejo Municipal de Pereira del Archivo Histórico Municipal de Pereira (AHMP), según la categoría Infraestructura, y las subcategorías 1 Transporte – subcategoría 2 Tranvía, las cuales hacen parte de un compendio mayor de categorías y subcategorías definidas por el equipo de trabajo para la clasificación de información documental (Figura 1 y Figura 2).

También se consultó el Fondo Digital del periódico El Diario publicado en Pereira entre 1929 y finales de la década de 1980, al igual que fuentes secundarias como los informes y estadísticas de la Cámara de Comercio de Pereira publicados en boletines emitidos desde 1927, páginas de internet con información estadística y bibliografía sobre movilidad e historia del tranvía en los ámbitos local y mundial.


Figura 1. Categorías y subcategorías 1, clasificación información documental, investigación «Historia urbana de Pereira: 1867-2000»
Figura 1. Categorías y subcategorías 1, clasificación información documental, investigación «Historia urbana de Pereira: 1867-2000»
Fuente: Elaboración propia.

También se consultó el Fondo Digital del periódico El Diario publicado en Pereira entre 1929 y finales de la década de 1980, al igual que fuentes secundarias como los informes y estadísticas de la Cámara de Comercio de Pereira publicados en boletines emitidos desde 1927, páginas de internet con información estadística y bibliografía sobre movilidad e historia del tranvía en los ámbitos local y mundial.


1. Antecedentes del tranvía


El tranvía eléctrico que circuló por las principales vías de Pereira durante casi tres décadas tuvo su antecedente en los tranvías de «sangre», o sea, aquellos coches tirados por caballos o mulas que recorrieron las calles de ciudades como New York, Madrid, Barcelona, París, Berlín, Ciudad de México y Santiago de Chile, entre la década de 1830 y finales de esa centuria. También, después de 1850, circularon vagones impulsados por vapor, como en Río de Janeiro2. En ambos casos, fue un efecto de la fuerte influencia de la industria ferroviaria en pleno auge durante el siglo XIX.

En Colombia, los tranvías de sangre fueron puestos en funcionamiento en Bogotá y en Medellín en la década de 1880, con una diferencia de tres años, hasta que se introdujeron los vagones impulsados por electricidad en 1910 y 1921 en ambas ciudades, respectivamente. En cuanto al uso del vapor, se sabe del tranvía impulsado por esta fuerza motriz que surcó las calles de la ciudad de Cúcuta entre 1887 y 19413.


2. El tranvía, desarrollo y ocaso de una utopía urbana


2.1. La ciudad en la génesis del tranvía


En la década de 1920, Pereira consolidó una estructura urbana muy regular sobre la base que le proporcionó el damero, que se extendía longitudinalmente de oriente a occidente sobre la cuchilla formada por el río Otún y la quebrada Egoyá. Esta estructura, además de brindar albergue a sus habitantes y mejorar las condiciones urbanas paulatinamente en cuanto a la dotación de servicios públicos, como acueducto, energía y telefonía, facilitó la expansión de la ciudad y el establecimiento de migrantes de diversas condiciones socioeconómicas de diferentes regiones del país. Quienes llegaban veían en la ciudad un lugar promisorio para mejorar su nivel de vida o para invertir en la creación de empresas comerciales o industriales, en medio de una demanda de bienes y servicios que iba en aumento, resultado del crecimiento demográfico.

Asimismo, la ciudad ofreció el espacio y la infraestructura que facilitó el desarrollo de florecientes actividades económicas, al igual que las condiciones para el surgimiento de nuevos hábitos y modos de habitar la ciudad, como de representaciones sociales y culturales que gradualmente caracterizaron la imagen de muchos de los sectores nacientes.

Con escasos 50 años de fundada, Pereira era una ciudad de pequeña escala con un trazado regular de manzanas cuadradas, contrastando con las irregularidades de una topografía ondulada. Se hicieron llenos indiscriminados en escorrentías y cañadas para dar continuidad a la expansión de la malla ortogonal.

…los movimientos de tierra en Pereira eran tan continuos y voluminosos que por las primeras décadas del siglo XX Don Eduardo Jaramillo tuvo una empresa dedicada a ese oficio, con numerosos trabajadores y una verdadera flota de obreros y bestias...4.

De esta manera se generó una ciudad de baja densidad, no solo por la altura de sus edificaciones, que oscilaba entre uno y dos pisos, sino también por la ocupación parcial que presentaban muchas de las manzanas que conformaban su cuadrícula, generando grandes vacíos urbanos y destacando la discontinuidad de su tejido.

Con una población que se duplicó entre 1918 y 1928, pasando de 23 584 a 50 069 habitantes (Tabla 1), la ciudad se especializó progresivamente en sectores institucionales, comerciales, industriales y residenciales. Este fue el resultado de convertirse en foco del intercambio regional con el arribo del ferrocarril, primero en 1919 al sector periférico de Nacederos, localizado al occidente, y seguidamente en 1921 al parque Olaya Herrera, distante solo cinco cuadras de la plaza Victoria, hoy plaza de Bolívar. Igualmente, por constituirse en centro de acopio, trilla y exportación del café producido en su área rural, en los municipios vecinos y en aquellos que se localizaban al sur occidente del departamento de Caldas5.


Tabla 1. Crecimiento demográfico Pereira 1870-1951
Año
Población
1870
633
1905
19036
1918
23584
1928
50669
1938
60492
1951
115342
Fuente: Elaboración propia a partir de «Población de Pereira según censos nacionales», Alcaldía de Pereira, 2022, acceso el 5 de octubre de 2022, https://www.pereira.gov.co/publicaciones/1120/pasado-presente-y-futuro.


De esta manera se configura el polígono #1 en el centro de la ciudad, definido por la presencia de los parques tutelares de La Paz, Victoria y Concordia, que hoy son los parques de La Libertad, de Bolívar y del Lago Uribe Uribe, localizados respectivamente de oriente a occidente en el mapa que se observa a continuación (Figura 3). El polígono está limitado por las carreras 9 al sur y 6 al norte, y las calles 13 al oriente y 25 al occidente. En este polígono se concentran usos como el comercial, de servicios e institucionales, combinados con viviendas de la clase social más acaudalada, considerados como el estrato alto.


Figura 3. Pereira con polígonos 1 y 2, 1946

Figura 3. Categorías y subcategorías 1, clasificación información documental, investigación «Historia urbana de Pereira: 1867-2000»
Fuente: Elaboración propia a partir de aerofotografía de 1946 del Instituto Geográfico Agustín Codazzi, (igag) y planimetría base del Área Metropolitana Centro Occidente (amco).

Por su parte observamos en dirección sur, entre el polígono central # 1 y el parque Olaya Herrera, y limitado al oriente por la calle 16 y al occidente por la calle 21, el polígono #2, donde se emplazaban equipamientos como la Plaza de Mercado, el Pabellón de Carnes, la Planta Automática de Teléfonos, la Estación del Ferrocarril con sus bodegas, al igual que algunas de las nacientes industrias, particularmente trilladoras de café como Gonchecol, Espinosa6, La Aripie, Bernalé y El Jardín (Tabla 2). Es importante agregar que las mencionadas edificaciones se presentan también interactuando con la vivienda de estratos sociales alto y medio, este último conformado por personas que trabajan en la administración o en la dirección de programas empresariales o comerciales.

Hacia el oriente, el norte y el occidente del polígono #1 según lo indican las flechas del mapa (Figura 4), se acentúa la presencia de la vivienda obrera, con la excepción de la zona occidental donde se presentan usos diferentes al residencial con el emplazamiento de equipamientos sociales como el cementerio San Camilo, de la Plaza de Ferias, del Matadero Municipal y de la Compañía de Tranvías de Pereira ctp con sus talleres y parqueaderos. Debe tenerse en cuenta que este sector se convirtió en foco de la localización industrial durante el tercer cuarto del siglo XX.


Tabla 2. Trilladoras y distancia en cuadras a la estación del ferrocarril
Nombre
Propietario
Energía
Capacidad
Empleo
Distancia
@ diarias
En cuadras7
1
La Aripie
Aristizábal y Piedrahita (Cali)
Vapor (2 calderas)
3000
400
2
2
La Eléctrica
Adelina V. de Pinzón
Fuerza eléctrica
1000
200
12
3
La Central
Compañía Anónima
Fuerza eléctrica
1000
120
6
4
Bernalé
Pedro Bernal
Fuerza eléctrica
1000
200
1
5
Noruega
Pablo Arias & Cía.
Fuerza eléctrica
1000
100
30
6
La Julia
Camila González V. de Jaramillo
Fuerza hidráulica
500
120
5
7
El Polo
Juan At. Toro e Hijos
Fuerza hidráulica
1000
120
10
8
El Jardín
Carlos González
Fuerza hidráulica
500
80
2
Total
9000
1340
Fuente: Elaboración propia a partir de datos del anuario estadístico de la Cámara de Comercio de Pereira, 1935, p. 108.

Figura 4. Pereira con localización de áreas donde se acentúa la presencia de vivienda obrera, 1946

Figura 4. Pereira con localización de áreas donde se acentúa la presencia de vivienda obrera,
						1946
Fuente: Elaboración propia a partir de aerofotografía,1946 del IGAG y planimetría base del AMCO.

2.2. El tranvía y la existencia de un modelo de ciudad.


La fecha de origen del tranvía de Pereira se suele situar entre 1926 y 1927; sin embargo, debemos remitirnos a 1922 para encontrar el primer antecedente del proyecto. En ese año, el Concejo Municipal de Pereira9 aprobó la creación de una junta encargada de gestionar el proyecto y de administrar el sistema cuando este estuviera construido: «Art° 1. «Con el objeto de atender al mejoramiento del servicio público, [h]abrá en el Municipio, en lo sucesivo las siguientes Juntas:» - «e. Junta del Tranvía la que velará porque esta obra se haga y luego por su buena administración»10.

Tras la decisión del cabildo municipal de crear la Junta del Tranvía, que tenía como propósito la gestión del proyecto, pasaron un poco más de tres años hasta que, en enero de 1926, el municipio de Pereira aprobó, por medio del Acuerdo No. 3, la póliza del contrato tendiente a hacer realidad una empresa de tranvía para la ciudad:

Art° 1. El Concejo Municipal de Pereira aprueba una póliza de contrato celebrado entre el personero Municipal del Distrito con Jesús Echeverri Duque [vecino de Medellín], «para el establecimiento de una línea de tranvía en la ciudad de Pereira», según las disposiciones acordadas.

- «EL MUNICIPIO SE OBLIGA:»

+ «a) A dar permiso al contratista para ocupar con rieles y canalizaciones eléctricas las vías, calles y plazas públicas de la población actual y futura de Pereira, por un término de veinte años contados desde la fecha en que se eleve a escritura pública este contrato, con el objeto de montar una empresa de tranvías.11

Para iniciar la ejecución de las obras que dotarían a la ciudad de este moderno medio de transporte, en marzo de 1926 se constituyó la Compañía de Tranvías de Pereira – CTP–12, una sociedad anónima que se protocolizó ante la Notaría Tercera de Medellín, según escritura pública No. 604. Esta fecha coincide con la fecha planteada por Jaime Jaramillo Uribe, quien considera que el tranvía surgió en 192613.

Seguidamente, en 1927 se inauguró la primera línea del tranvía14, el tramo 1, que se extendió entre los talleres y parqueaderos de la ctp, localizados en la calle 38 con carrera 7 aledaños a la Plaza de Ferias en el occidente de la ciudad, hasta la Plaza de Mercado ubicada en la manzana enmarcada por las carreras 9 y 10 entre calles 16 y 17, justo en el borde nororiental del polígono #2 y en colindancia con el polígono # 1, delimitados anteriormente (Figura 5).


Figura 5. Trazado de la primera línea del tranvía inaugurada en 1927

Figura 5. Trazado de la primera línea del tranvía inaugurada en 1927
Fuente: Elaboración propia a partir de aerofotografía de 1946 del IGAG, de planimetría base del AMCO, del texto del historiador Víctor Zuluaga Gómez y del mapa de trazado del tranvía elaborado por Allen Morrison en «El escurridizo tranvía», 2016, acceso el 19 de febrero de 2021, http://www.tramz.com/pr/pr.html.

Cuando el tranvía comenzó a funcionar en Pereira, la ciudad no disponía de un modelo urbano que definiera el rol que debía cumplir la infraestructura, particularmente un sistema de transporte público de esta naturaleza. Este modelo ideal debería haber contribuido a la regulación del proceso de expansión urbana acercando sectores periféricos, densificándolos y mejorando su conexión con el resto del conglomerado. También debería haber integrado el vacío existente a las dinámicas de uso del suelo.

Asimismo, no se contaba con un modelo urbano que estimara el aporte que un sistema de transporte como el tranvía podía brindar al mejoramiento de la calidad de vida de los habitantes de la ciudad. El tranvía podía haber facilitado una adecuada conexión y desplazamiento entre puntos distantes, con seguridad y tarifas acordes con la condición socioeconómica de sus usuarios. También podría haber contribuido a mejorar la interacción entre peatones y otros medios de movilidad, y a crear espacios públicos conforme a las necesidades del nuevo habitante urbano, en medio de una urbe en construcción.

De este modo, el novedoso sistema se insertó dentro de la estructura urbana de damero que se expandía de manera espontánea, siguiendo la pauta establecida por el trazado ortogonal original, tejiéndola y brindándole unidad a la manera de «… un elemento de conexión funcional pero también de cohesión urbana y territorial»15. El sistema asumía el rol, sin proponérselo, de dispositivo articulador de sectores en principio fragmentados, los cuales paulatinamente se fueron especializando como se afirmaba anteriormente, adquiriendo una función particular dentro de la ciudad. De esta manera Pereira iniciaba un proceso de transformación de su fisonomía, que dejaba atrás las imágenes del poblado del siglo XIX con un fuerte ascendente rural, avanzando hacia un centro urbano que se convertía en foco del desarrollo regional.

Es así como el tranvía inicia su operación desde un enfoque meramente empresarial, sin que se hubiese estimado su importante función urbana. Se consideró más bien una inversión que debía ofrecer rentabilidad y retornos en un mediano plazo; además no fue pensado como una solución de movilidad que desde la municipalidad se anticipara a resolver aspectos relacionados con su sostenibilidad financiera, ambiental, social y técnica. En este sentido el periódico El Diario, refiriéndose a los gestores del tranvía, afirmaba lo siguiente:

…pues en primer lugar no se dieron cuenta o no hicieron presupuesto serio de lo que podía costar la red en toda la extensión explotable y por ello no se proveyeron del capital suficiente para el montaje de la planta. La compra del material rodante capaz y la conducción de la vía hasta los lugares poblados con lo cual le hubieran dado no solamente un servicio eficiente a la ciudad, si no un rendimiento que correspondiese al costo y compromisos de la empresa16.

Lo anterior explica por qué a mediados del año 1929, el municipio se vio en la obligación de comprar la ctp, tras la negociación que se realizó con sus fugaces propietarios antioqueños, y por qué el tranvía, durante su vida útil, no logró convertirse en una solución de movilidad sostenible financieramente, lo que seguramente lo habría proyectado en el tiempo.

Para hacer esta compra el municipio de Pereira acudió a un empréstito de doscientos cincuenta mil pesos oro colombiano ($250 000), para lo que llevó a cabo una emisión de bonos internos tasados con un interés del 10 % anual, que se podían ir amortizando de manera gradual en un plazo hasta de 20 años. De este modo la municipalidad adquirió treinta y dos mil quinientas acciones, con cuya venta la CTP pagó las deudas en que había incurrido a partir de la construcción del sistema de transporte, y por su operación durante un poco más de dos años desde su funcionamiento en 1927. En este sentido el Concejo Municipal expidió el Acuerdo n.° 31 de 1929, donde se establecieron las destinaciones específicas de dicho empréstito:

* Art° 2. «El producto del empréstito de q’ trata el presente Acuerdo se destina exclusivamente a la compra de treinta y dos mil quinientas acciones de la Compañía de Tranvías de Pereira, y ésta empleará el producto de la venta de tales acciones a pagar los dos cientos treinta y nueve mil ciento diez y seis pesos setenta y dos centavos oro que hoy debe la Compañía ($239.116,62).»

- «Parágrafo: -Como el valor de las treinta y dos mil quinientas acciones del Tranvía de Pereira que compró el Municipio fue de doscientos veintisiete mil quinientos pesos y como estipuló el contrato celebrado con aquella Sociedad, contrato aprobado por Acuerdo N° 71 de 24 de Diciembre de 1928, que los intereses correspondientes al primer año se pagarán en bonos de la misma emisión y condiciones, por ese motivo se emiten bonos internos por la cantidad de doscientos cincuenta mil pesos oro colombiano, ($250.000,oo) quedando en esta comprendidos los intereses correspondientes al primer año.»17

Se debe anotar que el municipio de Pereira recibió autorización del entonces Ministerio de Hacienda y Crédito Público para hacer un empréstito interno con el que se compraría la CTP. La resolución n.°17 del 22 de marzo de 1929 estableció que el servicio de la deuda debía ser atendido con los rendimientos de las acciones que se habían comprado a la CTP, y que en ningún momento la municipalidad se vería obligada a recurrir a sus rentas ordinarias para atender dicho servicio18.

Además de la adquisición de la CTP, no se tiene conocimiento de que el municipio de Pereira hubiera explorado otras alternativas para prolongar la permanencia del tranvía. Por ejemplo, integrándolo con el ferrocarril de Caldas en su paso por el municipio de Pereira, lo que le hubiera dado adicionalmente a este medio de transporte regional la connotación de tren de cercanías. Tampoco se estudió la posibilidad de una interacción con el transporte que unía la ciudad con sus áreas rurales o con los buses urbanos, los cuales se introdujeron en la ciudad en franca oposición a la continuidad del sistema.


2.3. Disposiciones urbanas y características de la obra del tranvía


Para el desarrollo de la obra del tranvía, el municipio de Pereira, a través del Concejo Municipal, estableció una serie de disposiciones que buscaban evitar obstáculos y garantizar un impacto positivo sobre la estructura urbana y la vida de los habitantes de la ciudad. A continuación, se mencionan algunos ejemplos.

El municipio delegó en los contratistas encargados de ejecutar la obra los derechos que tenía por ley «para promover y llevar a cabo las expropiaciones que la misma empresa necesitare para el desarrollo de la obra, y para el mejor cumplimiento del contrato»19. Así facilitaba la ejecución de las actividades que de alguna manera afectaran los predios privados o que requerían de estos para el desarrollo de las edificaciones, para el tendido de la red de suministro de energía o para la instalación de los rieles que comprendían las líneas del proyecto.

De acuerdo con las decisiones tomadas por el municipio de Pereira, la CTP quedaba obligada a dejar en perfecto estado las vías donde se instalaron los rieles, realizando un mantenimiento permanente que contrarrestara los efectos del tráfico y de las vibraciones causadas por los coches del tranvía. También se comprometía a no afectar los derechos de terceros ni la estética y comodidad del espacio público con los postes que debía instalar para sostener las líneas de transmisión de la electricidad que impulsarían sus vagones20 .

Además, se estableció que las líneas del tranvía ocuparían solo la sección de las calles o las carreras adyacentes a los parques y plazas tutelares, localizados en los polígonos #1 y #2, sin comprometer el trazado o sus elementos constitutivos, como zonas verdes, vegetación, estancias, circulaciones o amoblamiento urbano21.

Se observa además cómo el municipio autorizó a la CTP para usar el agua de los ríos Otún y Consota y de la quebrada Egoyá para que generara la energía eléctrica requerida para el funcionamiento de los equipos. Igualmente, prohibió el montaje de líneas de tranvía paralelas a las ya construidas o que construyera posteriormente el contratista, dentro de un rango mínimo de cuatro cuadras22.

El municipio previó al mismo tiempo la posible realización de obras en el espacio público sobre el que se distribuían las líneas de tranvía. Por ello en el mismo Acuerdo n.° 3 estableció lo siguiente:

17.- En caso de que el Municipio necesite acometer cualquiera obra pública en las calles o vías ocupadas por el tranvía, como alcantarillado, acueducto &, el Municipio practicará la obra teniendo en cuenta las indicaciones hechas por los Ingenieros del tranvía y el Ingeniero Municipal; y en caso de que el Municipio tuviere que llevar a cabo alguna de las obras indicadas arriba trabajando de noche, el mayor costo de ésta comparado con lo que valiere ejecutando el trabajo de día será repartido entre la empresa y el municipio23.

A pesar de que el municipio no contaba en su momento con una dependencia como lo que hoy serían las Secretarías de Planeación o de Infraestructura, que le hubieran permitido planificar en detalle las características y especificaciones de este sistema de transporte, la municipalidad pudo establecer para el contratista, posiblemente por injerencia del ingeniero municipal, la extensión mínima que debía tener la línea del tranvía y el tiempo máximo en que debía ser ejecutada la obra:

2.- A dar al servicio público por lo menos seis kilómetros de vía, debidamente equipados y en un término no mayor de veinte meses a partir de la fecha en que este contrato se eleve a escritura pública. / La línea seguida por estos seis kilómetros será determinada de común acuerdo entre el Concejo y la empresa del tranvía.24.

De igual modo, se determinaron las especificaciones de la infraestructura que integraría el tranvía. Los vagones debían tener como fuerza motriz la electricidad o motores de combustión interna. Se descartó la posibilidad de utilizar el vapor para las máquinas25, que ya estaba comenzando a estar en desuso en el mundo desde las últimas décadas del siglo XIX, por la introducción de equipos movidos por electricidad.

Dentro de este contexto, también se precisó que la vía del tipo bidireccional, que finalmente se construyó para el tranvía, debía contar con «…914 milímetros de ancho, con rieles de peso no menor de 30 libras, materiales de buena calidad y sistema moderno para la planta eléctrica, análogo al de Medellín, en caso de que la empresa se mueva por electricidad…»26. En cuanto a los postes para la transmisión de la energía eléctrica que impulsaría sus coches, se determinó que estos debían ser de hierro para la zona urbana, mientras que se podía utilizar madera de buena calidad y tratada para los postes que acompañaran las líneas que se estableciera por fuera del perímetro de la ciudad27.

También el municipio estableció que los seis kilómetros iniciales de vías debían estar acondicionados para la prestación de un servicio de calidad. Por lo que debían ponerse al servicio al menos cuatro vagones debidamente equipados y con el personal necesario para su funcionamiento, además del conductor28.

Finalmente, se destaca que el municipio estableció un régimen tributario especial para la CTP, que consistía en no gravar con impuestos los materiales que la empresa introdujo para la construcción de la infraestructura del tranvía; esta medida también se aplicó a los bienes al servicio de la empresa y sus dependencias. Además, se estableció que los materiales empleados para construir la planta de generación de energía eléctrica que permitía el autoabastecimiento del tranvía, así como los materiales utilizados en la infraestructura del sistema de transporte, debían ser de primera calidad y de marcas reconocidas29.


2.4. El tranvía, su proceso de expansión y aportes a la ciudad


No obstante, el tranvía continuó con el aumento de su cobertura, extendiendo el trazado de la línea original hacia otros puntos, donde se venía presentando la aglomeración de actividades industriales y comerciales, o la concentración de vivienda.

De esta manera, el trayecto que se construyó en una fecha todavía sin determinar comprendió el giro que presentaba la primera línea del tranvía en la carrera 8 con calle 16, en dirección sur en busca de la Plaza de Mercado, y avanzaba hasta la intersección de la carrera 8 con calle 13 en el parque de La Libertad, tramo 2 (Figura 6). Se prolonga en 1930, doblando por la calle 13 en sentido norte hasta la carrera sexta, donde girando hacia el oriente se dirigía a la fábrica de cerveza Continental localizada a la altura de la calle 1030, lugar donde después funcionaría hasta la década de 1990 la cervecería Bavaria, tramo 3. La inauguración de este tramo se registró en el periódico El Diario del 11 de septiembre de ese año: «Esta mañana a las nueve y media fue inaugurada la nueva línea de tranvías urbanos, que va del parque de La Libertad, cruce de la carrera 13 con la carrera 8, al frente de la cerveza Continental»31.

En 1931, la línea que había avanzado hasta la sede de la cervecería Continental continuó su rumbo por la carrera 6 hasta las inmediaciones del río Otún, en el punto de Puente Mosquera, tramo 4, según se registró el 20 de enero en el periódico El Diario de ese mismo año:

Antier fue inaugurada la línea del tranvía hasta las orillas del río Otún, asistiendo al acto el señor gerente de la empresa doctor Carlos de la Cuesta y un grupo de caballeros muy apreciables que regresaron gratamente complacidos de la magnificencia de la obra inaugurada.

No se oculta a la comprensión ciudadana que esta línea traerá ventajas múltiples, sobre todo a los viajeros de la región comprendida entre la Popa, Frailes, etc, etc.32


Figura 6. Proceso de expansión del tranvía en su inauguración entre 1927 y 1931

Figura 6. Proceso de expansión del tranvía en su inauguración entre 1927 y 1931
Fuente: Elaboración propia a partir de aerofotografía de 1946 del IGAG, de planimetría base del AMCO, de información obtenida en el Fondo Documental del periódico El Diario y del mapa de trazado del tranvía elaborado por Morrison, «El escurridizo tranvía».

Posteriormente, en 1937, el Concejo Municipal mediante el Acuerdo n.º 15 dio vía libre a la construcción de una nueva línea que conectara la Estación del Ferrocarril y el polígono #1, tramo 5 (Figura 7).

Art° 2. La Compañía de Tranvías de Pereira S.A. podrá, de conformidad con el numeral segundo (2º.) «de las obligaciones del contratista» de que habla el mismo acuerdo número tres (3) de mil novecientos veintiséis (1926) extender una línea de la Plaza Olaya Herrera al centro de la ciudad por la ruta que posteriormente acuerden el Concejo Municipal y la Directiva de la Compañía de Tranvías de Pereira S.A.33


Figura 7. Proceso de expansión del tranvía hacía la estación del ferrocarril en 1937

Figura 7. Proceso de expansión del tranvía hacía la estación del ferrocarril en 1937
Fuente: Elaboración propia a partir de aerofotografía de 1946 del IGAG, de planimetría base del AMCO, de mapa de trazado del tranvía elaborado por Morrison, «El escurridizo tranvía» y de información obtenida en el Fondo Documental del Concejo de Pereira.

Esta ampliación de la línea del tranvía hasta la estación del ferrocarril de Pereira permitiría la conexión entre ambos sistemas de transporte. Los pasajeros que llegaban en tren podían hacer trasbordo al tranvía para desplazarse de manera rápida y segura hacia los diferentes sectores de la ciudad, incluso a los puntos periféricos. Por otro lado, los habitantes urbanos podían utilizar el tranvía para viajar a las zonas rurales del municipio, a través de las líneas férreas que conducían a las ciudades de Armenia y Cartago, sobre las que se distribuían una cantidad considerable de estaciones.

También el tranvía se amplió hacia el oriente de la ciudad, continuando su recorrido desde el parque de La Libertad por la carrera 8 cruzando la vía férrea, hoy avenida del ferrocarril, hasta llegar a la calle 10, donde giraba hacia el sur para conectar con la carrera 9 por donde se dirigía hacia La Cumbre34, en la intersección de la carrera 10 con la vía que conducía hacia La Florida, actualmente avenida Santander, tramo 6.


Figura 8. Proceso de expansión del tranvía hacia el sector de La Cumbre en el oriente de la ciudad

Figura 8. Proceso de expansión del tranvía hacia el sector de La Cumbre en el oriente de la ciudad
Fuente: Elaboración propia a partir de aerofotografía de 1946 del IGAG, de planimetría base del AMCO y del mapa de trazado del tranvía elaborado por Morrison, «El escurridizo tranvía».

Se sabe también de la existencia de una línea de tranvía que derivaba a la altura de la carrera 12 con calle 21, que se extendía entre la estación del ferrocarril y el centro de la ciudad, tramo 5, en dirección a San Jerónimo (Figura 9).

La expansión del tranvía hacia los puntos periféricos de la ciudad permitía que una considerable parte de la población que no podía ubicarse cerca de sus lugares de trabajo, debido al alto valor del suelo en el área correspondiente a los polígonos 1 y 2, pudiera acceder a ellos de manera más fácil. Esto sucedía al nororiente de la ciudad en las proximidades del puente Mosquera sobre el río Otún, y en el sector de La Cumbre, caracterizado por su alta densidad de vivienda.


Figura 9. Proceso de expansión del tranvía a partir del tramo 5 hacia el sector de San Jerónimo en el occidente de la ciudad

Figura 9. Proceso de expansión del tranvía a partir del tramo 5 hacia el sector de San Jerónimo en el occidente de la ciudad
Fuente: Elaboración propia a partir de aerofotografía de 1946 del IGAG, de planimetría base del AMCO y del mapa de trazado del tranvía elaborado por Morrison, «El escurridizo tranvía».

Dicho aumento de cobertura mejoró indudablemente la calidad de vida de los trabajadores y de los habitantes de Pereira en general, al acercar las áreas más periféricas a los sitios de trabajo ubicados en los polígonos #1 y #2, especialmente a las trilladoras de café, al igual que al sector occidental de la ciudad en las inmediaciones de la Plaza de Ferias y del Matadero Municipal, donde más adelante se ubicarían importantes empresas, especialmente de confección. Asimismo, el tranvía aproximaba el polígono #1, donde se concentraban las actividades comerciales, de servicios e institucional.

El importante aporte social que tuvo el tranvía, con el efecto positivo que tuvo en la economía de los sectores poblacionales menos favorecidos económicamente, se ilustra con el siguiente comentario de la prensa local: «El tranvía con ser tan corto, pues no sale del área urbana, es muy cómodo y brinda una excelente renta: además, es el medio de locomoción más barato que se puede establecer en muchos años entre nosotros»35.


2.5. La financiación del sistema, tarifas y otros servicios que prestó a la ciudad


Las tarifas fueron uno de los asuntos más importantes en la negociación entre las autoridades municipales y los empresarios antioqueños que volvieron realidad esta importante obra para la ciudad. Esto se evidencia en la siguiente disposición emanada del Concejo Municipal, donde se establecía que no se debía «cobrar más de cinco centavos oro amonedado del peso y ley actuales o su equivalente en moneda legal por el pasaje de cada persona dentro del perímetro urbano, cualquiera que fuere el recorrido»36.

Del mismo modo, se establecía que, si la CTP construía líneas por fuera del perímetro urbano de la ciudad hacia centros poblados vecinos, la tarifa debía ser equivalente a un centavo oro persona-kilómetro, estableciendo una tarifa mínima de cinco centavos para el caso que la nueva vía tuviera menos de cinco kilómetros de extensión37.

Algo bien importante en relación con las tarifas y el aporte social que esta obra debía producir, se refleja en el valor diferencial que establece el mismo Acuerdo n.° 3 en relación con la clase obrera. La disposición refleja la fuerte dinámica industrial que estaba despertando en la ciudad en la década de 1920, teniendo como producto precursor la caficultura con el establecimiento de las trilladoras y la demanda de mano de obra que esta actividad generaba:

+ «6.- A poner al servicio de la clase obrera dos carros diariamente y por dos viajes sencillos, no pudiendo cobrar en estos viajes sino dos centavos oro amonedado del peso y ley actuales o su equivalente en moneda legal por cada pasajero. El Concejo fijará las horas en que deben funcionar estos carros»38.

Además de las tarifas, el Concejo Municipal también reguló la jornada diaria de funcionamiento del tranvía y sobre lo cual también legisló. La CTP estaba obligada a «prestar un servicio mínimo de catorce horas diarias y de diez y ocho, o más cuando las necesidades del servicio lo exijan»39.

Es importante agregar que, además de transportar pasajeros, el tranvía aportó en la salud pública de la ciudad. La empresa se encargó de trasladar la carne bovina y porcina desde el matadero municipal localizado en la zona occidental, justo por donde se desplegaba la primera línea entre los talleres y parqueaderos de la CTP y la plaza de mercado, en cuyo frente oriental se localizaba el pabellón de carnes. Lo que contribuyó al proceso de higienización en que se había empeñado la dirigencia pereirana, con la creación y expansión de redes de servicios públicos como el alcantarillado y el acueducto.

La empresa de tranvías a cuyo frente se encuentra don Benjamin Tejada Cano, caballero que está animado de la mejor voluntad en favor de la obra a él encomendada, ha puesto a funcionar desde hace varios días el carro para el servicio de carnes, que las toma frente al Matadero moderno y las coloca en el pabellón respectivo[...]

Tiene además ese carro la ventaja de ceñirse en un todo a las disposiciones sobre higiene reglamentarias de la materia y naturalmente ya no tendremos que comer carne de aquella transportada en cajones malísimos, desvencijados, en conjunto heterogéneo con fango, lluvia y gallinazas40.

A propósito de los servicios públicos, es pertinente mencionar la colaboración que se estableció entre la CTP y la Empresa de Energía, que compartía con la ciudad los excedentes de electricidad de las turbinas con las que producía la fuerza motriz para impulsar los vagones. Esto se debió al ensanche de una de las acequias y de la inoperancia de uno de los dínamos generadores de dicha empresa:

Parece que al fin el miércoles de esta semana se logró llegar a una negociación con la empresa de tranvías, para que esta respetable entidad venda la luz sobrante al municipio[...] No sabemos en qué punto se encuentra hoy la reforma sobre el ensanche de la acequia, pero consideramos que el municipio debe continuar con aquello, no importa la reciente negociación con el tranvía41.

Por otro lado, el tranvía, además de contribuir a soluciones en el ámbito de la higienización y en el déficit de generación de energía, también aportó en el mejoramiento de la seguridad ciudadana y en el uso y apropiación del espacio público durante la noche, debido a la electrificación. El 6 de marzo de 1929, la CTP y el municipio de Pereira celebraron un contrato en el que se estableció de manera precisa la cantidad y el valor de la energía a suministrar:

* Art° Único. El Concejo Municipal de Pereira aprueba un contrato celebrado el 6 de Marzo de 1929 entre el Personero Municipal del Distrito y el Gerente de la Compañía de Tranvías de Pereira, por el cual se suministrarán al Municipio «ciento cincuenta caballos de Energía Eléctrica de la planta de dicha Empresa, destinada al Alumbrado Público de una parte de la ciudad» durante cuatro (4) meses, a razón de $250 mensuales o hasta que «se termine la reparación del dinamo perteneciente al Municipio»42.


2.6. El tranvía, su municipalización y sostenibilidad


Cabe preguntarse si en este periodo de municipalización del tranvía, su expansión se debió a una serie de factores, entre los que se encuentran: la presión de los propietarios de las nacientes industrias y las ya fuertes trilladoras, con el propósito de conectar los barrios obreros ubicados en la periferia. Las influencias del sector inmobiliario, aunque no se registra un ejercicio urbanizador privado significativo por esas fechas. La intencionalidad del sostenimiento y crecimiento de la extensión del tranvía dirigida por el municipio a satisfacer la necesidad de transporte de las clases sociales menos favorecidas; esta hipótesis tiene peso si nos apoyamos en la consideración de José Luis Oyón sobre la tendencia del transporte masivo mundialmente hacia la primera mitad del siglo XX: «La historia del transporte público entre 1830 y 1950 es la de una lenta y progresiva ampliación de su uso a los estratos sociales menos pudientes»43.

Lo cierto es que el tranvía aportó considerablemente durante el tiempo en que operó entre finales de la década de 1930 y la primera mitad de la década de 1950. Esto significó la consolidación del primer momento de expansión de la ciudad, el cual estuvo basado en la prolongación de la estructura de damero hasta los bordes urbanos donde la topografía asociada a la presencia de corrientes hídricas, como el río Otún, quebradas como Egoyá, la Arenosa, o la vía del ferrocarril de Caldas, así lo permitieron. El fenómeno puede observarse con claridad en el siguiente mapa elaborado a partir de una fotografía aérea de1959 (Figura 10).

El tranvía se inaugura con una diferencia de 6 años al de Medellín y de 17 años al de Bogotá, en un momento en que Pereira tenía un tamaño y una población mucho menor que estas ciudades. Esta situación indica el talante e idearios que impulsaban a sus élites y clase dirigente, y el anhelo de modernización y progreso que imperaba por esos días al amparo de la economía cafetera. Una muestra del orgullo producido por la realización de esta obra, y de otras importantes infraestructuras que daban la impresión de ciudad terminada, se refleja en la siguiente nota del periódico El Diario:

Pereira es el vivo producto del espíritu cívico. No hay otro pueblo en Colombia donde el civismo haya culminado en obras de tanto vigor y aliento como las que tiene Pereira. Y así hoy la vemos con todos los servicios públicos terminados, pavimentación de todas sus calles, alcantarillado, plaza de mercado, acueducto, enorme acueducto, formidable y casi desproporcionado; tranvía, planta eléctrica y una instalación telefónica moderna que le da envidia al más pintado44.

Considerando este panorama optimista, es importante tener en cuenta cómo en 1914 en ciudades intermedias de países europeos, que oscilaban entre los 250 000 y el 1 000 000 de habitantes, el tranvía estaba en boga y era el sistema de transporte predominante45; además, la longitud de sus líneas, la cantidad de viajes y el volumen de personas que transportaban, hacía viable su operación.


Figura 10. Límites de la expansión de la estructura de damero, Pereira, 1959

Figura 10. Límites de la expansión de la estructura de damero, Pereira, 1959
Fuente: Elaboración propia a partir de aerofotografía de 1959 del IGAG y planimetría base del AMCO.

De esta manera, nos podemos preguntar sobre cómo Pereira, con una población cercana a los 50 000 habitantes, repartida entre su territorio rural y urbano, logró sostener el tranvía por más de veinticinco años, si tenemos en cuenta la cantidad de habitantes de las ciudades europeas arriba mencionadas. Igualmente, podemos observar cómo en Colombia en la década de 1920, en la cual se da el apogeo de este sistema de transporte en Medellín y Bogotá, la primera superaba en más del doble de habitantes a Pereira, y la segunda prácticamente los quintuplicaba. Además, debe considerarse, haciendo el comparativo con el caso europeo, que Medellín por aquel entonces no llegaba al umbral de los 250 000 habitantes y Bogotá apenas lo superaba (Tabla 3).


Tabla 3. Población Pereira, Medellín y Bogotá, 1928
Ciudad
Año
Habitantes
Pereira
1928
50 699
Medellín
1928
120 000
Bogotá
1928
235 421
Fuente: Elaboración propia a partir de Alcaldía de Pereira. «Población de Pereira según censos nacionales», «Santa Fe y Bogotá: Evolución histórica y servicios públicos (1600-1957)», Julián Vargas y Fabián Zambrano, «Santa Fe y Bogotá: Evolución histórica y servicios públicos (1600-1957)», Institut français d’études andines, acceso el 1 de diciembre de 2023, https://books.openedition.org/ifea/6890?lang=es y Departamento Administrativo Nacional de Estadística (DANE), Medellín en cifras. Ciudad tricentenario 1675-1975 (Medellín: DANE, 1976).


No obstante, debemos ponderar el importante papel de las redes de servicios públicos y del tranvía durante la década de 1920, como soporte del proceso de modernización y expansión de la ciudad. Acciones con que las élites económicas y el sector público buscaron formalizar la ciudad, encausándola por una idea de progreso que en algunos momentos sobrepasó sus capacidades y características, pero que a su vez permitió consolidarla y proyectarla como importante centralidad en el contexto regional.

…se puede verificar que la introducción de los distintos modos de locomoción en estrecha relación con los avances tecnológicos, ha influido sobre la formalización de la ciudad y también ha impulsado la propuesta y/o asunción en diversas épocas del desarrollo de la ciudad de determinados modelos tanto a escala urbana como territorial46.

El tranvía desapareció en 1953, convirtiéndose en símbolo de un momento especial en la historia de Pereira. En la década de 1920, en la ciudad confluyeron dinámicas de la economía cafetera, del comercio y de un naciente proceso de industrialización, que hicieron que algunos sectores de su sociedad tuvieran grandes aspiraciones alrededor de su deber ser. Sin embargo, el novedoso sistema de transporte fue sobredimensionado para el tamaño y la población que tenía Pereira, lo que le produjo serios problemas de sostenibilidad al no disponer de la cantidad de viajes, usuarios y de los ingresos suficientes para soportar su funcionamiento.

Con una población que se duplica entre 1928 y 1951 (Tabla 4), dos años antes del cese de actividades del tranvía, Pereira no alcanzaba siquiera los 235 421 habitantes que tenía Medellín en 1928, año que se enmarca en la década de mayor auge de este sistema en esa ciudad. Asimismo, con 115 341 habitantes, Pereira se encontraba muy por debajo del umbral planteado por José Luis Oyon para las capitales regionales europeas donde «el tranvía vivió una edad dorada después de la electrificación hasta los años veinte y su mayor fortuna parece asociada a un tamaño particular de ciudad superior a los 200 000-250 000 habitantes, pero no mucho mayor del millón de habitantes»47.


Tabla 4. Población Pereira, 1928-1951
Ciudad
Año
Habitantes
Pereira
1928
50 699
1938
60 492
1951
115 341
Fuente: Elaboración propia a partir de Alcaldía de Pereira. «Población de Pereira según censos nacionales».


Igualmente, la dimensión de la ciudad alrededor en 1950 era tal que se podía recorrer caminando desde el Parque de Bolívar en dirección de los sitios más extremos de su trama urbana, ubicados en los talleres y parqueaderos de la CTP al occidente (1,6 kilómetros) y La Cumbre al oriente (1,8 kilómetros). Esto sumado a la presión ejercida por las empresas de buses urbanos, la falta de una adecuada gestión que buscara soluciones para proyectar el sistema en el tiempo y la ausencia de planificación que lo asimilara dentro de un modelo urbano y a una visión sistémica de ciudad, fueron factores que llevaron a la desaparición del tranvía.


Conclusiones


Los primeros treinta años del siglo XX en Pereira han sido calificados, con razón, como un prodigio. De un pequeño poblado de menos de 10 000 habitantes a finales del siglo XIX, vinculados principalmente a la producción agropecuaria, con unas formas de habitación sencillas y un trazado minucioso de su trama vial, parques etc., se pasó a una ciudad con una importante dinámica agrícola, sustentada especialmente en una economía cafetera, basada en la producción, procesamiento y comercialización del grano, y con una creciente actividad ganadera en sus zonas aledañas y un sólido vínculo comercial de importación de manufacturas sobre todo con la zona sur occidental del departamento de Caldas. La transformación y crecimiento económico constituyó una fuente de presión y de motivación de su dirigencia política y empresarial para la dotación e implementación de una infraestructura como el tranvía.

El desarrollo institucional para el montaje de esta infraestructura fue toda una odisea para una ciudad, ya que se construyó mediante el sistema de prueba y error y sin un alto conocimiento de los procesos técnicos o de los efectos sociales o culturales que representaría.

En servicio del tranvía se inició en la década de 1920, cuando se estaban dando grandes cambios en la movilidad. Sin embargo, el sistema resultó ser demasiado pretensioso. La visión de progreso de sus dirigentes los llevó a crear un servicio ostentoso y difícil de sostener desde la perspectiva operativa y financiera para una ciudad tan pequeña como Pereira. No obstante, debe reconocerse el enorme esfuerzo y el compromiso con el cambio y la modernización que los llevó a sostener este proyecto por más de 25 años.

La infraestructura no solo significó expansión y crecimiento físico. Eso puede ser lo más llamativo, pero la verdadera transformación a lo que denominamos modernidad se produjo en las mentes, las ideas y los sueños. Esta transformación se aleja cada vez más de las tranquilas y apreciadas prácticas de la ciudad de los orígenes.

El papel del tranvía debe entenderse como una tecnología de transporte que viabilizó la expansión de la ciudad en su momento, en compañía de infraestructuras de servicios como la energía eléctrica, el acueducto y la telefonía, permitiendo además la aglomeración de dinámicas en las áreas ya consolidadas, como efectivamente sucedió con el área central: polígono #1 y los usos comerciales, institucionales y de servicios, y en el polígono #2 con la ubicación de las trilladoras y otras industrias. Asimismo, comprendemos el papel de dichas infraestructuras en la consolidación de la estructura urbana en la zona occidental de la ciudad, con la presencia de una serie de equipamientos sociales y la implantación de factorías y viviendas, dentro de un proceso que inició la CTP con la localización de sus talleres, parqueaderos y la plaza de ferias.



* Profesor de la Facultad de Arquitectura y Diseño de la Universidad Católica de Pereira, adscrito al grupo de investigación Arquitectura y Diseño GAD. Magister en Instrumentos para la Valoración y Gestión del Patrimonio Artístico (2010) y Doctor en Historia del Arte y Gestión Cultural en el Mundo Hispánico (2016). ORCID: 0000-0002-8323-1765

** Magíster en Historia de la Universidad Tecnológica de Pereira. Pensionado de la Universidad Católica de Pereira. Director de la revista Gestión Y Región. Vinculado en el grupo de investigación Estudios Económicos y Administrativos. ORCID: 0000-0002-5736-6789.


1 El termino suburbanización hace referencia al fenómeno de implantación de formas de ocupación del suelo de tipo urbano sobre áreas rurales ubicadas en la periferia de las ciudades.

2 Juan Santiago Correa, Santiago Jimeno y Marianela Villamizar, «El tranvía de Bogotá, 1882-1951», Revista de Economía Institucional 19, n.°36 (2017): 203-229, http://www.scielo.org.co/pdf/rei/v19n36/0124-5996-rei-19-36-00203.pdf.

3 John Jaimes, «El tranvía de Cúcuta», Crónicas de Cúcuta, 2011, acceso el 4 de diciembre de 2022, http://cronicasdecucuta.blogspot.com/2011/12/106-el-tranvia-de-cucuta.html.

4 Emilio Gutiérrez, «Notas sobre el Acueducto de Pereira hasta 1920 Pereira», texto inédito Académica Pereirana de Historia, 2008, 6.

5 El departamento de Caldas se creó en 1905, hasta que en la década de 1960 su territorio se dividió dando lugar a los actuales departamentos de Quindío y Risaralda, este último teniendo como capital la ciudad de Pereira.

6 La trilladora Gonchecol se localizaba en la carrera 13 entre las calles 20 y 21, y la Espinosa, en la actual carrera 14 entre calles 20 bis y 21, por donde discurría la línea férrea según testimonio de uno de los autores. Ambas trilladoras se emplazaban frente al parque Olaya Herrera donde se ubicaba la estación del Ferrocarril.

7 Distancia en cuadras de la trilladora a la estación del ferrocarril.

8 Cámara de Comercio de Pereira, Memoria Anual de 1934, (1935).

9 La ortografía de todas las citas obtenidas en documentos pertenecientes al Fondo del Concejo del Municipio de Pereira corresponde al texto original de las actas y acuerdos consultados.

10 «Acuerdo Municipal n.º 18 del 30 de septiembre 1922», Archivo Histórico del Municipio de Pereira (AHMP). Antiguo Fondo del Concejo Municipal de Pereira, tomo 19. El Municipal, año IX, n.º 60. Concejo Municipal de Pereira, «Sobre Juntas Municipales», f. 133v.

11 Acuerdo Municipal n.º 3 del 30 de enero de 1926, Archivo Histórico del Municipio de Pereira (AHMP). Antiguo Fondo del Concejo Municipal de Pereira, tomo 19. El Municipal, año XI, n.º 115, Concejo Municipal de Pereira, «Por el cual se aprueba una póliza de contrato celebrado con el señor Jesús Echeverri Duque para el establecimiento de una línea de tranvía en la ciudad de Pereira», ff.241v-242r.

12 «Sobre la negociación y compra del tranvía por parte del municipio de Pereira», El Diario, 25 de mayo de 1929.

13 Luis Duque, Juan Friede y Jaime Jaramillo, Historia de Pereira (Pereira: Club Rotario de Pereira, 2002), 382- 386.

14 Víctor Zuluaga, Historia extensa de Pereira (Pereira: Editorial Universidad Tecnológica de Pereira, 2014), 350.

15 Miguel Mayorga, «Movilidad y nuevos modelos urbanos. El tranvía en la modernización de Bogotá (1884-1951)» (ponencia presentada en el Simposio internacional: Globalización, innovación y construcción de redes técnicas urbanas en América y Europa, 1890-1930. Brazilian Traction, Barcelona Traction y otros conglomerados financieros y técnicos, Barcelona, España, 2012), https://www.ub.edu/geocrit/Simposio/cMayorga_Movilidad.pdf.

16 Las opiniones ajenas «El capital antioqueño en la región del Quindío es muy bien aceptado. La empresa de los tranvías de Pereira», en El Diario, 26 de enero de 1929, 6.

17 Acuerdo Municipal n.º 31 del 15 de junio de 1929, Archivo Histórico del Municipio de Pereira (AHMP). Antiguo Fondo del Concejo Municipal de Pereira, tomo 78. El Municipal, año XIII, n.º 180, Concejo Municipal de Pereira, «Por el cual se lanza un empréstito interno por la cantidad de doscientos cincuenta mil pesos oro colombiano y se refuerza el marcado con el número 71 de 24 de diciembre de 1928», f. 54r.

18 Acuerdo Municipal n.º 31 del 15 de junio de 1929. Antiguo Fondo del Concejo Municipal de Pereira, tomo 78. El Municipal, año XIII, n.º 180, Concejo Municipal de Pereira, «Por el cual se lanza un empréstito interno por la cantidad de doscientos cincuenta mil pesos oro colombiano y se refuerza el marcado con el número 71 de 24 de diciembre de 1928».

19 Acuerdo Municipal n.º 49 del 30 de Julio de 1926, Archivo Histórico del Municipio de Pereira (AHMP). Antiguo Fondo del Concejo Municipal de Pereira, tomo 19. El Municipal, año XI, n.º 125, Concejo Municipal de Pereira, «Por el cual se declara de utilidad pública la empresa del tranvía», f.260r.

20 Acuerdo Municipal n.º 3 del 30 de enero de 1926. Antiguo Fondo del Concejo Municipal de Pereira, tomo 19. El Municipal, año XI, n.º 115, Concejo Municipal de Pereira, «Por el cual se aprueba una póliza de contrato celebrado con el señor Jesús Echeverri Duque para el establecimiento de una línea de tranvía en la ciudad de Pereira»

21 Acuerdo Municipal n.º 3 del 30 de enero de 1926. Antiguo Fondo del Concejo Municipal de Pereira, tomo 19. El Municipal, año XI, n.º 115, Concejo Municipal de Pereira, «Por el cual se aprueba una póliza de contrato celebrado con el señor Jesús Echeverri Duque para el establecimiento de una línea de tranvía en la ciudad de Pereira».

22 Acuerdo Municipal n.º 3 del 30 de enero de 1926. Antiguo Fondo del Concejo Municipal de Pereira, tomo 19. El Municipal, año XI, n.º 115, Concejo Municipal de Pereira, «Por el cual se aprueba una póliza de contrato celebrado con el señor Jesús Echeverri Duque para el establecimiento de una línea de tranvía en la ciudad de Pereira».

23 Acuerdo Municipal n.º 3 del 30 de enero de 1926. Antiguo Fondo del Concejo Municipal de Pereira, tomo 19. El Municipal, año XI, n.º 115, Concejo Municipal de Pereira, «Por el cual se aprueba una póliza de contrato celebrado con el señor Jesús Echeverri Duque para el establecimiento de una línea de tranvía en la ciudad de Pereira», f.242r.

24 Acuerdo Municipal n.º 3 del 30 de enero de 1926. Antiguo Fondo del Concejo Municipal de Pereira, tomo 19. El Municipal, año XI, n.º 115, Concejo Municipal de Pereira, «Por el cual se aprueba una póliza de contrato celebrado con el señor Jesús Echeverri Duque para el establecimiento de una línea de tranvía en la ciudad de Pereira», f.241v.

25 Acuerdo Municipal n.º 3 del 30 de enero de 1926. Antiguo Fondo del Concejo Municipal de Pereira, tomo 19. El Municipal, año XI, n.º 115, Concejo Municipal de Pereira, «Por el cual se aprueba una póliza de contrato celebrado con el señor Jesús Echeverri Duque para el establecimiento de una línea de tranvía en la ciudad de Pereira».

26 Acuerdo Municipal n.º 6 del 31 de enero de 1926. Archivo Histórico del Municipio de Pereira (AHMP). Antiguo Fondo del Concejo Municipal de Pereira, tomo 19. El Municipal, año XI, n.º 116, Concejo Municipal de Pereira, «Por el cual se adiciona y reforma el marcado con el n.º 3 del presente mes, relativo a un contrato celebrado con el señor Jesús Echeverri Duque para el establecimiento de una línea de tranvía en la ciudad de Pereira», f. 243r.

27 Acuerdo Municipal n.º 3 del 30 de enero de 1926. Antiguo Fondo del Concejo Municipal de Pereira, tomo 19. El Municipal, año XI, n.º 115, Concejo Municipal de Pereira, «Por el cual se aprueba una póliza de contrato celebrado con el señor Jesús Echeverri Duque para el establecimiento de una línea de tranvía en la ciudad de Pereira».

28 Acuerdo Municipal n.º 6 del 31 de enero de 1926. Antiguo Fondo del Concejo Municipal de Pereira, tomo 19. El Municipal, año XI, n.º 116, Concejo Municipal de Pereira, «Por el cual se adiciona y reforma el marcado con el n.º 3 del presente mes, relativo a un contrato celebrado con el señor Jesús Echeverri Duque para el establecimiento de una línea de tranvía en la ciudad de Pereira», f. 243r.

29 Acuerdo Municipal n.º 3 del 30 de enero de 1926. Antiguo Fondo del Concejo Municipal de Pereira, tomo 19. El Municipal, año XI, n.º 115, Concejo Municipal de Pereira, «Por el cual se aprueba una póliza de contrato celebrado con el señor Jesús Echeverri Duque para el establecimiento de una línea de tranvía en la ciudad de Pereira».

30 Morrison, «El escurridizo tranvía».

31 «Esta mañana fue inaugurada la línea del tranvía del parque de la Libertad a la Cervecería Continental», El Diario, 11 de septiembre de 1930, 6

32 «Se extiende hasta el río Otún la línea del tranvía», El Diario, 31 de enero de 1931, 6.

33 Acuerdo Municipal n.º 15 de 1937. Archivo Histórico del Municipio de Pereira (AHMP). Antiguo Fondo del Concejo Municipal de Pereira, Serie Acuerdos Sancionados, tomo 13. «Por el cual se modifica los acuerdos n.º 3 de 1926 y 71 de 1936», f. 26r.

34 Sector ubicado al oriente de Pereira caracterizado por una alta densidad de vivienda obrera para la época en que funcionó el tranvía y por encontrarse emplazado en un nivel topográfico preponderante sobre el resto de la estructura urbana de la ciudad.

35 «El tranvía es muy cómodo y brinda una excelente renta», El Diario, 26 de abril de 1929, 6.

36 Acuerdo Municipal n.o 3 del 30 de enero de 1926. Antiguo Fondo del Concejo Municipal de Pereira, tomo 19. El Municipal, año XI, n.o 115, Concejo Municipal de Pereira, «Por el cual se aprueba una póliza de contrato celebrado con el señor Jesús Echeverri Duque para el establecimiento de una línea de tranvía en la ciudad de Pereira», f.241v.

37 Acuerdo Municipal n.º 3 del 30 de enero de 1926. Antiguo Fondo del Concejo Municipal de Pereira, tomo 19. El Municipal, año XI, n.º 115, Concejo Municipal de Pereira, «Por el cual se aprueba una póliza de contrato celebrado con el señor Jesús Echeverri Duque para el establecimiento de una línea de tranvía en la ciudad de Pereira».

38 Acuerdo Municipal n.º 3 del 30 de enero de 1926. Antiguo Fondo del Concejo Municipal de Pereira, tomo 19. El Municipal, año XI, n.º 115, Concejo Municipal de Pereira, «Por el cual se aprueba una póliza de contrato celebrado con el señor Jesús Echeverri Duque para el establecimiento de una línea de tranvía en la ciudad de Pereira», f.242r.

39 Acuerdo Municipal n.º 6 del 31 de enero de 1926. Antiguo Fondo del Concejo Municipal de Pereira tomo 19. El Municipal, año XI, n.º 116, Concejo Municipal de Pereira, «Por el cual se adiciona y reforma el marcado con el n.º 3 del presente mes, relativo a un contrato celebrado con el señor Jesús Echeverri Duque para el establecimiento de una línea de tranvía en la ciudad de Pereira», f. 243r.

40 «El carro de carnes», El Diario, 21 de noviembre de 1929, sf.

41 «Negociación con la empresa del tranvía», El Diario, 2 de noviembre de 1929, 1.

42 Acuerdo Municipal n.º 21 del 15 de mayo de 1929, Archivo Histórico del Municipio de Pereira (AHMP). Antiguo Fondo del Concejo Municipal de Pereira, tomo 78. El Municipal, año XIII, n.º 175, Concejo Municipal de Pereira, «Por el cual se aprueba un contrato celebrado entre el Personero Municipal y el señor Gerente de la Empresa de Tranvías de Pereira, sobre arrendamiento de ciento cincuenta (150) caballos de fuerza para el servicio del Municipio», f. 51r.

43 José Luis Oyón, «La movilidad en las ciudades. Transporte público y estructura urbana. (De mediados s. XIX a mediados s. XX): Gran Bretaña, España, Francia y Países germánicos», Ecología política. Cuadernos de debate internacional, n.° 17 (1999): 17-35, https://www.ecologiapolitica.info/novaweb2/wp-content/uploads/2015/12/17.pdf.

44 «Comentarios, Pereira», El Diario, 22 de marzo de 1930, 4.

45 Oyón, «La movilidad en las ciudades. Transporte público y estructura urbana. (De mediados s. XIX a mediados s. XX): Gran Bretaña, España, Francia y Países germánicos».

46 Miguel Mayorga, «Movilidad y nuevos modelos urbanos. El tranvía en la modernización de Bogotá (1884- 1951)».

47 Oyón, «La movilidad en las ciudades. Transporte público y estructura urbana. (De mediados s. XIX a mediados s. XX): Gran Bretaña, España, Francia y Países germánicos».



Referencias



Fuentes primarias


Archivo Histórico Municipal de Pereira (AHMP), Pereira-Colombia.


Fondo del Concejo Municipal de Pereira, Pereira-Colombia.


Fuentes secundarias



Alcaldía de Pereira. «Población de Pereira según censos nacionales», 2022. Acceso el 5 de octubre de 2022. https://www.pereira.gov.co/publicaciones/1120/pasado-presente-y-futuro/.


Cámara de Comercio de Pereira. «Memoria anual de 1934», 1935.


Correa, Juan Santiago, Santiago Jimeno y Marianela Villamizar. «El tranvía de Bogotá, 1882-1951». Revista de Economía Institucional 19, n.° 36 (2017): 203-229. http://www.scielo.org.co/pdf/rei/v19n36/0124-5996-rei-19-36-00203.pdf.


Departamento Administrativo Nacional de Estadística. Medellín en cifras. Ciudad tricentenario 1675-1975. Medellín: DANE, 1976.


Duque, Luis, Juan Friede y Jaime Jaramillo. Historia de Pereira. Pereira: Club Rotario, 2002.


Gutiérrez, Emilio. «Notas sobre el Acueducto de Pereira hasta 1920». Texto inédito en Académica Pereirana de Historia, 2008, 6.


Jaimes, John. «El tranvía de Cúcuta». Crónicas de Cúcuta, 2011. Acceso el 4 de diciembre de 2022. http://cronicasdecucuta.blogspot.com/2011/12/106-el-tranvia-de-cucuta.html.


Mayorga, Miguel. «Movilidad y nuevos modelos urbanos. El tranvía en la modernización de Bogotá (1884-1951)». Ponencia presentada en el Simposio Internacional Globalización, innovación y construcción de redes técnicas urbanas en América y Europa, 1890-1930. Brazilian Traction, Barcelona Traction y otros conglomerados financieros y técnicos. Barcelona. 23-26 de enero de 2012. https://www.ub.edu/geocrit/Simposio/cMayorga_Movilidad.pdf.


Morrison, Allen. «El escurridizo tranvía de Pereira Colombia», 2016. Acceso el 19 de febrero de 2021. http://www.tramz.com/pr/pr.html.


Oyón, José Luis. «La movilidad en las ciudades. Transporte público y estructura urbana. (De mediados s. XIX a mediados s. XX): Gran Bretaña, España, Francia y Países Germánicos». Ecología política. Cuadernos de debate internacional, n.° 17 (1999): 17-35. https://www.ecologiapolitica.info/novaweb2/wp-content/uploads/2015/12/17.pdf.


Vargas, Julián y Fabián Zambrano. «Santa Fe y Bogotá: Evolución histórica y servicios públicos (1600-1957)». Institut français d’études andines. Acceso el 1 de diciembre de 2023. https://books.openedition.org/ifea/6890?lang=es.


Zuluaga, Víctor. Historia extensa de Pereira. Pereira: Editorial Universidad Tecnológica de Pereira, 2014.