Scientia et Technica Año XXVIII, Vol. 29, No. 04, Octubre–diciembre de 2024. Universidad Tecnológica de Pereira. ISSN 0122-1701 y ISSN-e: 2344-
7214
148
Abstract In endodontic procedures, nickel-titanium (NiTi)
instruments, which conform to the geometry of root canals, are
employed to enhance the mechanical properties of files. However,
the high cost of these instruments necessitates repeated use,
increasing the risk of fatigue fractures during treatment. With
various brands and types of endodontic instruments available in
the market, characterizing the mechanical properties of files and
their behavior under fatigue loads is essential. Currently, no
standardized tests exist for assessing fatigue resistance, and each
research study adopts its own equipment and methodology. This
project aims to develop a test bench for fatigue testing of
endodontic instruments without restrictions on material, cross-
section, or external design, enabling both static and dynamic tests.
The test bench employs a modular design strategy to identify
components suited for modularization, utilizing readily available
elements and manufacturing techniques such as 3D printing. The
device operates on two axes, X and Y, and allows regulation of the
instrument's depth of entry into the channel. Furthermore, it
features an electronic system for automating dynamic and static
tests, an LCD screen for menu navigation, and the ability to record
the number of cycles until file fracture.
Index TermsModular design, Test bench, Fatigue, Static
test, dynamic test, NiTi alloy.
Resumen En los procedimientos endodónticos se utilizan
instrumentos de Níquel-Titanio (NiTi), que se adaptan a la
geometría de conductos radiculares. Estas aleaciones han
favorecido las propiedades mecánicas de las limas, sin embargo, el
alto costo que presentan estos instrumentos conlleva a un uso
repetido, aumentado el riesgo de fractura por fatiga durante el
tratamiento. En el mercado existen distintas marcas y referencias
de instrumentos endodónticos por lo que es de gran importancia
caracterizar las propiedades mecánicas de las limas y su
comportamiento cuando se someten a cargas de fatiga. Hasta el
momento no se tiene una estandarización para las pruebas
empleadas para comprobar su resistencia a fatiga y por ende en
cada investigación se proponen equipos y metodología de análisis.
En este proyecto, se desarrolla un banco de pruebas para fatiga de
instrumentos endodónticos, sin restricciones de material, sección
transversal o diseño exterior, permitiendo realizar pruebas
estáticas y dinámicas. Para el banco de pruebas se aplica la
estrategia de diseño modular con el propósito de identificar
componentes susceptibles de adquirir dicha característica,
emplear elementos de fácil adquisición y técnicas de manufactura
como la impresión 3D, propiciando la modularización del diseño.
This manuscript was submitted on June 20, 2023. Accepted on October 26,
2024. And published on December 19, 2024. This research work was funded
by the Autonomous University of Manizales.
Yenny Orozco: professor of the Department of Mechanics and Production
of the Autonomous University of Manizales. Research Group in Mechanical
Design and Industrial Development.
Autonomous University of Manizales (email: yorozco@autonoma.edu.co).
El dispositivo se desplaza en dos ejes X, Y, y es posible regular la
profundidad de ingreso del instrumento en el canal. También
posee un sistema electrónico que permite automatizar la prueba
dinámica y estática, una pantalla LCD para acceso al menú y
registro del número de ciclos a la ruptura de la lima.
Palabras claves— Diseño modular, Banco de pruebas, Fatiga,
Pruebas estáticas, Pruebas dinámicas, Aleación NiTi.
I. INTRODUCTION
ndodontics is a specialty of dentistry responsible for
studying the structure, morphology, and physiology of
coronal and root canal cavities [1]. This science has shown
significant progress in aseptic techniques, principles of
preparation, and obturation of root canals, which has increased
the number of successful cases of endodontic treatment.
However, problems such as sudden instrument breakage during
procedures are still faced [2]. File fracture is caused by the
fatigue stress that the instrument undergoes in the root canal [3];
this added to the lack of knowledge of the specific mechanical
properties of each NiTi alloy file and the absence of
standardized tests to check the fatigue resistance of this type of
instruments [1].
Cyclic fatigue testing of endodontic instruments is crucial for
assessing their durability; however, it lacks standardization [4].
Various devices have been developed, including two-
dimensional and three-dimensional anatomical models [5],
which can significantly affect test outcomes. Static and
dynamic tests yield inconsistent results, with factors such as
environmental temperature influencing instrument lifespan by
up to 500% [6]. This variability raises questions regarding the
clinical relevance of such tests. Nondestructive testing methods,
such as stiffness monitoring utilizing strain gauges to assess
instrument integrity [7], have been proposed. Nevertheless, the
scientific and clinical benefits of fatigue resistance tests remain
limited. Consequently, further research is necessary to develop
standardized testing protocols and enhance the clinical
applicability of cyclic fatigue evaluations for endodontic
instruments.
Cesar Augusto Álvarez Vargas professor of the Department of Mechanics
and Production of the Autonomous University of Manizales. Research Group
in Mechanical Design and Industrial Development.
Autonomous University of Manizales (email: dekinov@autonoma.edu.co).
Carlos Ricardo Segura Trujillo is a mechanical engineer, graduated from the
Antonio Nariño University, with a master's degree in engineering from the
Autonomous University of Manizales, and has applied research in technological
development and innovation. (email: carlosr.segurat@autonoma.edu.co)
Application of Modular Design Methodology for
Endodontic Instrument Fatigue Test Bench
Aplicación de Metodología de Diseño Modular en Banco de Pruebas de Fatiga de Instrumentos
Endodónticos
C. R. Segura-Trujillo ; Y. M. Orozco-Ocampo ; C. A. Álvarez-Vargas
DOI: https://doi.org/10.22517/23447214.25373
Scientific and technological research paper
E
Scientia et Technica Año XXVIII, Vol. 29, No. 04, Octubre–diciembre de 2024. Universidad Tecnológica de Pereira.
149
Due to this necessity, certain researchers construct custom test
benches tailored to specific requirements for evaluating the
service life of endodontic files. Consequently, this study
presents the design of a fatigue test bench with modular
characteristics, capable of performing automated tests. This
design facilitates the standardization of fatigue tests for
endodontic files and incorporates a control system for the
displacement of the endodontic motor and the cubes that
simulate artificial canals.
II. MATERIALS AND METHODS
This investigation employs two design methodologies; the
first comprises the design process proposed by Norton,
followed by identifying the necessity to develop the prototype
with the respective functional tests [8]. The second
methodology is predicated on a modular design, encompassing
design parameters such as geometry, functional relationships,
assembly, and spacing between components [9]. Figure 1
delineates the implemented process.
a) b)
Fig. 1 a) Schematic design methodology proposed by Norton b) Modular
design methodology schematic
A. Identification of the need
A literature review of the various fatigue test benches for
endodontic instruments revealed that certain equipment performs
static and dynamic tests either manually or automatically. The
apparatus described in the literature necessitates the use of a
video camera and a stopwatch to determine the precise moment
of file fracture, thereby enabling manual calculation of the
number of cycles to fracture (NFC) [10]. Consequently, there is
a need to develop a test bench for endodontic files capable of
conducting dynamic and static tests while simultaneously
recording and storing in removable memory, in real-time, the
number of cycles at which the file fractures.
B. Requirements and Restrictions
In accordance with the methodology proposed by Norton,
once the objective of the equipment to be designed has been
identified, it is appropriate to formulate a set of performance or
task specifications [8]. Consequently, a list of requirements that
the system or test bench must fulfill is compiled, as presented
in Table I.
TABLE I
FUNCTIONAL REQUIREMENTS FOR THE TEST BENCH
INCORPORATED
REQUIREMENT
YES
Perform dynamic and static test
X
Move on two axes of symmetry
X
Modular equipment
X
Coupling endodontic micro-motors
X
Coupling several artificial canals
X
Use of batteries
Connection to the electrical grid
X
Electric motors
X
Automated test bench
X
Display and control buttons
X
Fracture detection sensor
X
Connection to a computer
X
To delineate the functional limitations of the test bench, a
comprehensive list of equipment restrictions is generated, as
certain functions or tasks cannot be performed by the bench [8].
One such limitation is the return to zero point, which involves
aligning the file with the artificial channel to initiate the fatigue
test, as illustrated in Table II.
TABLE II
FUNCTIONAL RESTRICTIONS FOR THE TEST BENCH
RESTRICTION
DESCRIPTION
Need identification
Requirements and
restrictions
Modular test bench
design
CAD modeling of
the new test bench
Test bench
modules
Prototype
manufacturing
Operational tests
Final design
Black box
Clear box
Functional analysis
of components
Functional
significance of
components
Product architecture
analysis in terms of
requirements
DSM Matrix
Clustering algorithm
Scientia et Technica Año XXVIII, Vol. 29, No. 04, Octubre–diciembre de 2024. Universidad Tecnológica de Pereira
150
Zero point
The equipment will not be able to locate the
zero point automatically. This process will
be done manually.
Automatic micromotor
ignition
The micromotor will not have automatic
ignition. It will be started manually.
Electric batteries
The equipment will not have electric
batteries. The electric grid will power it.
C. Modular design.
The modular methodology is implemented as a baseline
termed "Automatic Electronic Device (AED)" [11] to fulfill the
functional requirements, including horizontal displacement,
compatibility with various endodontic motors, and the capacity
to incorporate one or more artificial canals into the test
apparatus, as illustrated in Figure 2.
Fig. 2 Automatic electronic device
For the analysis of the AED automatic electronic device [11],
an exploded view diagram is utilized to identify the components
of the apparatus, as illustrated in Figure 3. Table III delineates
the nomenclature of each component of the device.
Fig. 3 Explosion view of the electronic device
TABLE III
COMPONENTS OF THE AED DEVICE
NOMENCLATURE TEST BENCH COMPONENTS
P1
Pulley 1
P2
Pulley 2
MB
Main base
UB
U-base
BB
Bearing Base
LB
Lower Bearing
M
Motor
CH
Central Hub
MB
Micromotor Base
MH
Micromotor Holder
SB2
Spherical Bearing 2
SB1
Spherical Bearing 1
CB
Central Bearing
R1
Rod 1
R2
Rod 2
S
Screw
UB
Upper Bearing
UC
Upper Cover
CB
Canal Base
ARC
Artificial Root Canal
CA
Canal Adjuster
Scientia et Technica Año XXVIII, Vol. 29, No. 04, Octubre–diciembre de 2024. Universidad Tecnológica de Pereira.
151
D. Black box and clear box
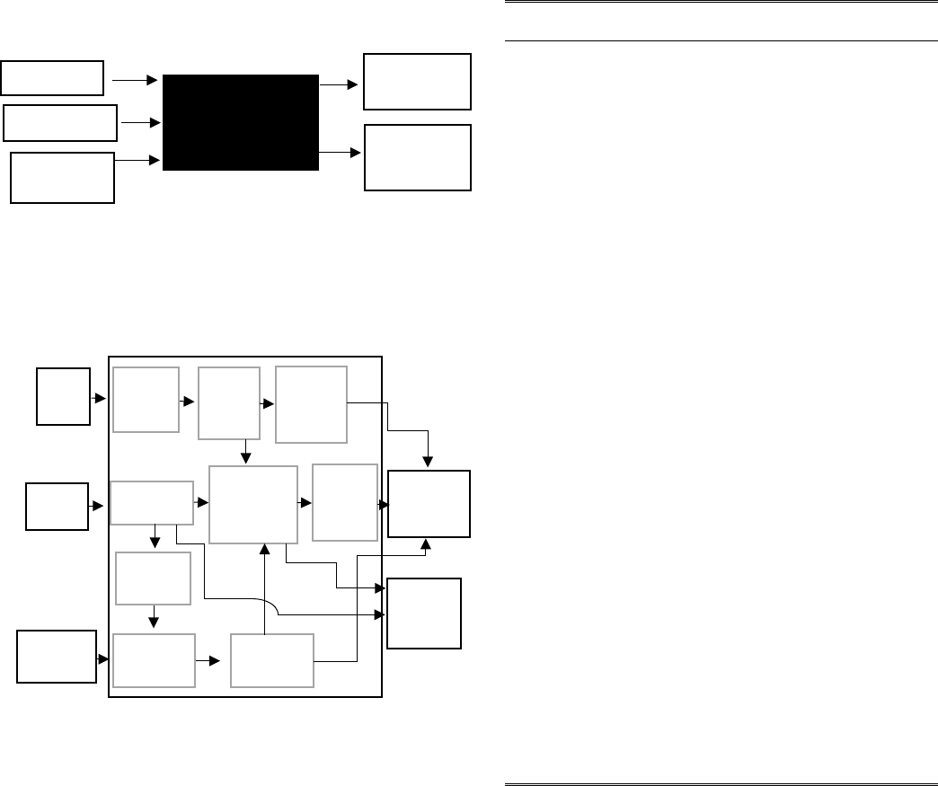
The black box diagram in Figure 4 illustrates the input data,
which encompasses the essential information required for system
operation: the test type, angular velocity of the endodontic motor,
the file, and the electrical power supply [12]. The outputs
comprise the results generated by the bench, including fatigue test
outcomes and energy loss. Figure 4 provides a summary of the
process.
Fig. 4 Test bench black box
The clear box diagram illustrates the general functions of the
bench components in a simplified manner and demonstrates the
relationships between the elements [12], as depicted in Figure
5.
Fig. 5 Clear box for the test bench
Upon identifying the relationships between components
through the clear box analysis, the mechanical, electrical, and
electronic elements utilized by the AED device become evident
[11].
E. Functional Analysis, Connection Diagram, and
Functional Significance of Components
Upon identification of each component of the AED [4], the
functions of individual elements are delineated in Table IV, with
a determination of which components possess multiple functions.
TABLE IV
FUNCTIONS OF EACH COMPONENT OF THE TEST BENCH
COMPONENT
FUNCTION
Pulley 1
1. Transmits the movement to the pulley 2.
Pulley 2
1. Transmits motion to the helical screw.
Main base
1. Supports all test stand components.
U-base
1. Supports bars B1 y B2.
Bearing
Base
1. Supports bars B1 y B2.
2. Holds the bearing
Lower
Bearing
1. Facilitates screw movement.
Motor
1.Generates the movement for vertical displacement.
Central hub
1. Generates the movement for vertical displacement.
Micromotor
base
1. Holds the micromotor fastener.
Micromotor
holder
1. Holds the micromotor.
Spherical
bearing 2
1.Facilitates linear displacement of the central cube.
Spherical
bearing 1
1. Facilitates linear displacement of the central cube.
Central
bearing
1. Facilitates linear displacement of the central cube.
Rod 1
1. Guides the central cube 2. Support the top cover.
Rod 2
1. Guides the central cube 2. Support the top cover.
Screw
1. Facilitates linear displacement of the central cube.
Upper
bearing
1. Facilitates screw movement.
Upper cover
1. Holds rods 1 and 2.
2. Holds the upper bearing.
Canal base
1. Holds the artificial radicular canal.
Artificial
root canal
1. Allows the entry of the endodontic instrument.
Canal
adjuster
1. Positioning the artificial radicular canal.
Upon analysis of Table 4, it is evident that several bank
components possess multiple functions: the Bearing Base BR
with two functions, Rod 1 with two functions, Rod 2 with two
functions, and the Upper Cover UC with two functions. These
components exhibit increased complexity in terms of
modularization due to the multiplicity of functions they perform
within the system [9]. A diagram illustrating the connections
between components has been constructed, as depicted in
Figure 6, which facilitates the identification of parts with a
Modular Test Bench
Input data
Electric power
Endodontic instrument
Fatigue Tests
Energy loss (heat,
noise...)
Modular Test Bench
Input data
Electric power
Endodontic instrument
Fatigue Tests
Energy loss (heat,
noise...)
Modular Test Bench
Input data
Electric power
Endodontic instrument
Fatigue Tests
Energy loss (heat,
noise...)
Modular Test
Bench
Input data
Electric power
Endodontic
instrument
Fatigue Tests
Energy loss
(heat,
noise...)
Input
data
Electric
power
Endodontic
instrument
User-
machine
interface
Electrical
components
File
coupling on
micro motor
Servo
motor
speed
control
Displacement
of
mechanical
components
in Y-axis
Circular file
movement
File
entry
into the
artificial
root
canal
Endodontic
instrument
fracture
Energy
loss (heat,
noise...)
Cycle
number
recording
Energizes
micro
motor
Scientia et Technica Año XXVIII, Vol. 29, No. 04, Octubre–diciembre de 2024. Universidad Tecnológica de Pereira
152
higher number of connected elements, thus indicating greater
complexity in modularization.
Fig. 6 Diagram of component connections
Analysis reveals that the components exhibiting the highest
number of connections are MB, S, BB, and CH, each with four
connections, followed by UB, R1, and R2, each with three
connections. These highly connected components present a
significant challenge to modularization efforts due to their
numerous interconnections with other elements of the bench.
The relative functional significance of each bench component
is quantified, considering the number of functions, the number of
components in contact within the assembly, and the number of
components identified in the aforementioned diagrams, as
presented in Table V.
TABLE V
FUNCTIONAL RELEVANCE OF COMPONENTS
Compone
nt
Number
of
functions
(F)
Number of
components in
contact with
assembly (N)
Number of
components
(n)
(F*N)/
n
Relative
functional
significance
%
Pulley 1
1
1
1
1
1,5
Pulley 2
1
1
1
1
1,5
Main
base
1
4
1
4
6,2
U-base
1
3
1
3
4,6
Bearing
Base
1
4
1
4
6,2
Lower
Bearing
1
2
1
2
3,1
Motor
1
2
1
2
3,1
Central
hub
2
4
1
8
12,3
Micromot
or base
1
2
1
2
3,1
Micromot
or holder
1
1
1
1
1,5
Spherical
bearing 2
1
2
1
2
3,1
Spherical
bearing 1
1
2
1
2
3,1
Central
bearing
1
2
1
2
3,1
Rod 1
2
3
1
6
9,2
Rod 2
2
3
1
6
9,2
Screw
1
4
1
4
6,2
Upper
bearing
1
2
1
2
3,1
Upper
cover
2
3
1
6
9,2
Canal
base
1
3
1
3
4,6
Artificial
root canal
1
2
1
2
3,1
Canal
adjuster
1
2
1
2
3,1
TOTAL
65
100
Subsequently, the components exhibiting the highest
relative functional importance and presenting significant
complexity in modularization are:
Central cube CH with 12,3 %
Rod 1 R1 with 9,2%
Rod 2 R2 with 9,2%
Upper cover UC with 9,2%
The other components in Table V, due to their low relative
functional importance, can be modularized without significant
adverse effects [9].
Scientia et Technica Año XXVIII, Vol. 29, No. 04, Octubre–diciembre de 2024. Universidad Tecnológica de Pereira.
153
F. Relations Matrix, Clustering Algorithm, and Product
Architecture Analysis
The FAS (Functionality, Assembly, Space) methodology
evaluates selected components for modularization by assigning
values to the functional, assembly, and spatial relationships
between testbed components [13]. The values are assigned as
follows:
Function = 1 / Assembly = 2 / Space = 3
The values are entered into the DSM matrix in a non-specific
order, as illustrated in Table VI, considering the relationships
between components of the test bench to utilize these values and
generate the clustering algorithm that determines which complex
components to modularize [13].
TABLE VI
DSM MATRIX
Figure 7 illustrates the distances of the DSM matrix plotted in
the UCINET software [13]. The more substantial and thicker
lines and arrows represent the most significant elements with
respect to spatial relationships. The magenta lines denote
functional relationships, while the blue lines indicate assembly
relationships.
The components that encompass the three relationships of
function, assembly, and space, as illustrated in Figure 7, are the
UC, BB, S, R1, and R2. The components exhibiting only two
relationships, namely function and assembly, as depicted in
Figure 7, are UB, CH, MB, SB1, M, CB, SB2, UB, P1, LB, CB,
CA, MB, P2, and MH. According to the figure, the component
that solely demonstrates the function relationship is the ARC.
Fig. 7 Network diagram of component relations
Based on the network diagram analysis, it is determined that
utilizing the FAS methodology reveals elements with a higher
number of relationships relative to other components are
challenging to modularize.
Upon examination of the relative functional importance values
for each component presented in Table 5 and the relationship
network values illustrated in Figure 7, components exhibiting low
percentage values of functional relationships are selected.
Furthermore, an analysis of functional variability and variable
capacity is conducted, informing the design and fabrication
requirements for the new test bench architecture, as delineated in
Table VII.
TABLE VII
PRODUCT ARCHITECTURE ANALYSES IN TERMS OF
REQUIREMENTS
Name
Compone
nt
Functional
variability
FV
Variable
capacity
CV
P1
Pulley 1
NO
Yes
P2
Pulley 2
NO
Yes
MB
Main base
NO
Horizontal
displacement
of the bench
Yes
UB
U-base
NO
Yes
BB
Bearing
base
NO
Yes
LB
Lower
bearing
NO
Yes
M
Motor
NO
Yes
CH
Central
Hub
NO
Yes
MB
Micromot
or base
NO
Yes
MH
Micromot
or holder
Any
geometry
of
endodontic
micromotor
SI
Yes
SB2
Spherical
bearing 2
NO
Yes
Scientia et Technica Año XXVIII, Vol. 29, No. 04, Octubre–diciembre de 2024. Universidad Tecnológica de Pereira
154
SB1
Spherical
bearing 1
NO
Yes
CB
Central
Bearing
NO
Yes
R1
Rod 1
NO
Yes
R2
Rod 2
NO
Yes
S
Screw
NO
Yes
UB
Upper
bearing
NO
Yes
UC
Upper
Cover
NO
Yes
CB
Canal
Base
NO
Yes
ARC
Artificial
Root
Canal
NO
Yes
CA
Canal
adjuster
NO
Varying
artificial root
canal cube
thicknesses
Yes
Components such as MB (main base), MH (micromotor
holder), and CA (Canal adjuster) exhibited low values in
relative functional importance and, in the clustering algorithm,
demonstrated only two function and assembly ratios, indicating.
Their suitability for manufacture using the modular design
strategy [9]. An analysis of the architecture of the new test
bench in terms of requirements, as presented in Table 7, reveals
that the BP component necessitates an electromechanical
system for movement along the X-axis, thus obtaining variable
spatial capacity. The MH component requires a specific
geometry to accommodate various instruments, while the CA
component necessitates different thicknesses of artificial root
canals for adjustment, as evidenced in the table.
III. RESULTS.
The test bench is modeled utilizing SolidWorks® 2018,
taking into account the modular design methodology [9], the
requirements, and the functional constraints previously
established [8]. Figure 8 illustrates the assembly of the bench
components.
Fig. 8 SolidWorks rendering of the test bench
Utilizing the modular design methodology [9] and the
clustering algorithm [13], three potential modularization
components were identified, taking into account the requirements
and constraints established at the project's inception [8]. The
primary base module satisfies the displacement requirement
along the symmetry axis X and is interconnected with the vertical
column of the bench, as illustrated in Figure 9.
Fig. 9 Design of the main base module
The modularized component described herein serves the
purpose of coupling various geometries of endodontic motors.
Additionally, it provides the requisite angle of inclination to
ensure proper alignment of the file with the artificial canal, as
illustrated in Figure 10a. The support structure for the artificial
canal is similarly modularized, comprising two sections: the first
in the form of a column, and the second as a base accommodating
two linear artificial canals. The resultant design is presented in
Figure 10b.
Fig. 10 (a) Design of the endodontic motor base (b) Design of the artificial root
canal base
For the fabrication of the test bench prototype, three-
dimensional printing materials (PLA - polylactic acid filament)
and electronic components readily available in the country's
central region are utilized. Several of these components are
illustrated in Figure 11.
The fatigue test bench underwent evaluation in a dental clinic
with the assistance of an endodontics expert. The specialist was
responsible for programming the endodontic motor to the
appropriate revolutions per minute (r/min) required for the
specific file type utilized in the fatigue test. The micromotor
Scientia et Technica Año XXVIII, Vol. 29, No. 04, Octubre–diciembre de 2024. Universidad Tecnológica de Pereira.
155
was subsequently assembled with the endodontic instrument in
the modular device.
Fig. 11 Test bench components
Prior to conducting the dynamic test, the endodontic motor was
configured at 280 r/min in accordance with the specifications of
the file, which was a 25 mm Azdent® brand F1 type. Upon
completion of the equipment programming, the dynamic test
was initiated by reciprocally moving the file in an up and down
motion at a predetermined linear speed of 0.08 mm/s, as
illustrated in Figure 12.
Fig. 12 Dynamic test on Azdent® F1 brand file
The Azdent® brand Ni-Ti file experienced fracture, prompting
the horseshoe-type sensor to immediately transmit a signal to the
main board, thereby halting the test equipment. The apparatus
recorded on the display screen the following parameters: final
time TF= 5 minutes, 30 seconds, and 35 tenths of a second,
number of cycles CI= 1634, and repetitions RE= 131.
The static test was performed on the bench to the Westcode®
brand Ni-Ti file, using the same values as in the dynamic test, 280
r/min in the endodontic motor. During the static test, the bench
enters the file in a single vertical displacement at 22 mm, and then
the file rotates inside the artificial canal.
The westcode® brand Ni-Ti file experienced fracture,
prompting the horseshoe-type sensor to immediately transmit a
signal to the main board, resulting in the cessation of the test
equipment. The apparatus recorded on the display screen
various parameters, including the final time TF = 16 minutes,
37 minutes and two-tenths of a second, number of cycles CI =
7639, and repetitions RE = 1.
IV. DISCUSSION
The dynamic and static fatigue tests were conducted utilizing
Azdent® and Westcode® files, both of type F1. A "VDW
SILVER" endodontic motor and the Azdent® file were
employed in the dynamic test. The motor was configured at 280
r/min, and the file stroke (depth of entry into the artificial canal)
was set at approximately 17 mm. The file experienced fracture
at a time (TF) of 5'50''35''' (five minutes, fifty seconds, and 35
tenths of a second) and achieved a cycles to fracture (CI) value
of 1634.9.
In the static test, the Westcode® file was utilized with the
same 280 r/min, recording a time to fracture (TF) of 16'37''2'''
(sixteen minutes, thirty-seven seconds, and two-tenths of a
second) and yielding a value of cycles to fracture (CI) of 7639.
The results obtained during the dynamic and static tests are
comparable to the values reported by Pereira et al. [7], who
conducted static tests on Alfa Aesar® brand files at 500 r/min,
one with a diameter of 0.58 mm and the other with 0.25 mm.
These researchers observed that when subjected to stress levels
in the transformation phase condition, both files exhibited a
reduced fatigue life, which remained nearly constant during this
phase: between 145 cycles and approximately 1000 cycles for
the thicker files with 0.58 mm; and between 1989 cycles and
approximately 15000 cycles for the thinner file with 0.25 mm.
Pereira et al. concluded that the fatigue life of the thinner file
consistently exceeds that of the thicker one [1]..
Regarding modularity, the resultant design facilitates the
interchangeability of certain components to enhance the
functionality of the equipment. Consequently, it would be
feasible to adapt a device that enables the utilization of the
modular bench in tests of various types of elements, such as
wires or components obtained through drawing processes,
irrespective of their medical applications. Furthermore, the
modularity of the test bench and the additive manufacturing of
the majority of components via 3D printing technology simplify
the maintenance of this type of device and render the scalability
of the prototype feasible, contingent upon the element under
analysis.
Scientia et Technica Año XXVIII, Vol. 29, No. 04, Octubre–diciembre de 2024. Universidad Tecnológica de Pereira
156
V. CONCLUSIONS
It is concluded that the majority of the requirements proposed
at the outset of this document were successfully fulfilled. The
designed and constructed apparatus facilitates the performance
of dynamic and static tests on various endodontic instruments.
The modular design methodology was implemented, which,
through the analysis of functional relationships, assembly
processes, and spatial configurations, facilitated the
identification and selection of three components suitable for
modularization: the main base module, the base module for
micro-motor, and the base module for artificial channels.
One of the requirements that was not implemented was the
utilization of batteries in the equipment due to the specifications
of the endodontic motor and the variability in test duration.
Furthermore, the bench is designed for use in environments
such as laboratories, dental offices, or classrooms, which are
equipped with a 110-volt electrical network. Consequently, a
110-volt to 12-volt adapter with a type B plug was selected.
Although this aspect was initially stated as a requirement,
during the detailed design stage, it was designated as a future
improvement option. This decision was made considering the
characteristics of the fatigue test and the variability in test
duration depending on the type of test, material, and prior
conditions of the element. Thus, it is necessary to ensure a
constant and regulated power supply.
The second requirement that was eliminated is the connection
cable to the computer, as the configuration of the bench
facilitates the generation of an Excel table containing
information on final time (TF), cycles performed (CI), and file
repetitions (RE) at the conclusion of each test. A microSD
memory port was implemented for data extraction to eliminate
the need for additional cables.
A modular test bench was developed for fatigue testing of
endodontic instruments, capable of conducting dynamic and
static tests through an automated process. The apparatus
accommodates multiple artificial canals arranged linearly,
which can be designed and fabricated using 3D printing
materials. The device records real-time data on Time to
Fracture (TF), number of cycles (CI), and repetitions (RE)
performed by the file.
VI. ACKNOWLEDGMENTS
The authors express their gratitude to the NPO dental clinic
and to the endodontist Nidia Paola Ortiz for her support and for
providing access to the endodontic motor to conduct the
functional bench tests. Additionally, the authors extend their
appreciation to Professor Carlos López Botero for reviewing
the operating manual of the prototype.
REFERENCES
[1] S. Pereira, A. Carvalho, L. Reis, M. Freitas, and D.
Montalvão, “Characterization and evaluation of the
mechanical behavior of endodontic-grade NiTi wires,”
fracturae.com, vol. 49, pp. 450–462, 2019, DOI:
10.3221/IGF-ESIS.49.43.
[2] J. Jiménez, A. Calderón, B. Tello, and H. Hernández,
“Instrumentos rotatorios: su uso, separación y efecto en
complicaciones endodónticas postoperatorias.”
Accessed: Jun. 18, 2021. [Online]. Available:
http://www.scielo.org.mx/scielo.php?script=sci_arttext
&pid=S1870-199X2014000100005
[3] T. Terrazas, G. González, M. Liñán, and M. Ortiz,
“Accidentes de procedimientos endodónticos:
Presentación de un caso.” Accessed: September 29, 2021.
[Online]. Available:
http://www.scielo.org.mx/scielo.php?script=sci_arttext
&pid=S1870-199X2011000300008
[4] G. Plotino, N. M. Grande, M. Cordaro, L. Testarelli, and
G. Gambarini, “A Review of Cyclic Fatigue Testing of
Nickel-Titanium Rotary Instruments,” J Endod, vol. 35,
no. 11, pp. 1469–1476, 2009, DOI:
10.1016/j.joen.2009.06.015.
[5] L. Piasecki, S. R. Makowka, and G. Gambarini,
“Anatomic two-dimensional and three-dimensional
models for cyclic fatigue testing of endodontic
instruments,” Iran Endod J, vol. 15, no. 2, pp. 100–105,
2020, DOI: 10.22037/iej.v15i2.27342.
[6] M. Hülsmann, D. Donnermeyer, and E. Schäfer, “A
critical appraisal of studies on cyclic fatigue resistance of
engine-driven endodontic instruments,” October 01,
2019, Blackwell Publishing Ltd. DOI: 10.1111/iej.13182.
[7] Y.-Z. Chang, M.-C. Liu, C.-A. Pai, C.-L. Lin, and K.-I.
Yen, “Application of non-destructive impedance-based
monitoring technique for cyclic fatigue evaluation of
endodontic nickel-titanium rotary instruments,” Med Eng
Phys, vol. 33, no. 5, pp. 604–609, June, 2011, DOI:
10.1016/j.medengphy.2010.12.016.
[8] R. L. Norton. Diseño de maquinaria síntesis y análisis de
máquinas y mecanismos. Mcgraw-Hill / Interamericana
De México – 9789701068847. Fourth Edition. 2009.
[9] J. Mesa, J. Pierce, J. Zuñiga, I. Esparragoza, and H.
Maury, “CIRP Journal of Manufacturing Science and
Technology Sustainable manufacture of scalable product
families based on modularity,” vol. 35, pp. 80–95, 2021.
[10] W. Gold, R. Blue, A. Lara, and D. Mendoza, “Fatiga
cíclica en sistemas reciprocantes WaveOne Gold y
Reciproc Blue después de su uso en canales artificiales
con curvaturas severas Cyclical fatigue in reciprocating
artificial canals,” pp. 38–52, 2021.
Scientia et Technica Año XXVIII, Vol. 29, No. 04, Octubre–diciembre de 2024. Universidad Tecnológica de Pereira.
157
[11] C. Gaitan-Fonseca. Automatic Electronic Device Used
for the Evaluation of Cyclic-Fatigue Resistance of
Nickel-Titanium Instruments. Odovtos [online]. 2017,
vol.19, n.1, pp.51-58. ISSN 2215-3411.
http://dx.doi.org/10.15517/ijds.v0i0.27288.
[12] J. Bautista, A. Martinez-Perez, “Metodología de diseño
de una máquina tribológica para pruebas de erosión,”
Simposio Iberoamericano multidisciplinario de ciencias
e ingenierías. September, 2019. ISSN 2594-1097.
[13] M. Echevarria-Quintana, “Metodología de diseño
conceptual modular para la de selección de variables
modulares.” Tesis Doctoral de la Universidad Politécnica
de Catalunya, November 2015.
César Augusto Álvarez Vargas: is an
Associate Professor in the Department
of Mechanics and Production at
Universidad Autónoma de Manizales.
His research interests are focused on
the mechanical behavior of materials,
mechanical strength of polymers,
composites, and biomaterials, and
experimental mechanics of solids.
Professor Álvarez holds a Bachelor's
degree in Mechanical Engineering from Universidad Autónoma
de Manizales, a M Sc in Automatic Production Systems from
Universidad Tecnológica de Pereira, and a Ph Dc in Mechanical
Engineering from Universidad del Norte.
https://orcid.org/0000-0002-4417-3865
Yenny Marcela Orozco Ocampo: is
an Associate Professor in Professor in
the Department of Mechanics and
Production at Universidad Autónoma
de Manizales. Her research interest are
focused on Material Science and
Material Selection, Maanufacturing
Process, CAD/CAM and Education in
Engineering. Professor Orozco holds a
Bachelor's degree in Mechanical
Engineering from Universidad Autónoma de Manizales, a M Sc
in Mechanical Engineering from Universidad del Norte, and a
Ph D in Engineering from Universidad Autónoma de
Manizales. http://orcid.org/0000-0003-1907-6518
Carlos Ricardo Segura Trujillo is a
mechanical engineer who obtained
his bachelor's degree from the
Universidad Antonio Nariño in 2013.
He subsequently earned his master's
degree in engineering from the
Universidad Autónoma de Manizales
in 2023. Eng. Segura Trujillo
possesses national experience in the
development of R&D and innovation
projects, with a primary focus on applied research,
technological development, and innovation. He is proficient in
the formulation, execution, and evaluation of engineering
projects and research, particularly in the domains of Modular
Design, Applied Mechanics, and prototyping.
https://orcid.org/0000-0002-5819-6670